Introdução e objetivos: O astragalosídeo IV (AS-IV) é um composto ativo que demonstrou um potencial terapêutico significativo no tratamento da insuficiência cardíaca crónica (ICC), mas o seu mecanismo permanece obscuro. Este estudo teve como objetivo explorar os mecanismos regulatórios da AS-IV no tratamento da ICC.
Métodos: Os alvos terapêuticos e as vias de sinalização do AS-IV na ICC foram identificados utilizando a farmacologia de rede. Posteriormente, foram utilizadas técnicas de docking molecular para validar essas previsões. Além disso, foi realizada experimentação in vivo para validação adicional, incluindo estudos ecocardiográficos, análises de ELISA, medições de HWI, coloração com HE, coloração com Hoechst e análise de western blotting.
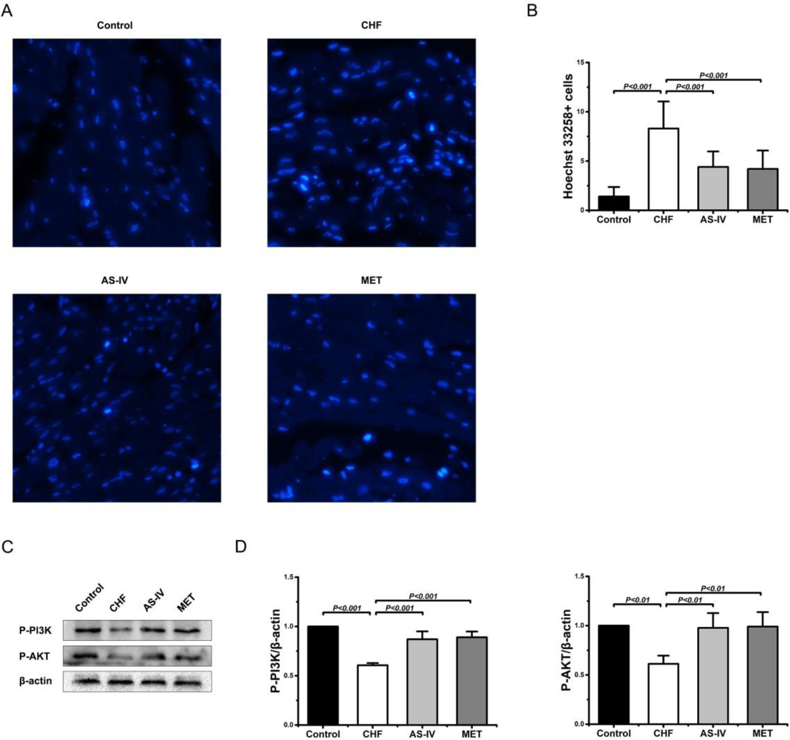
Resultados: A análise farmacológica da rede mostrou que a apoptose celular e a via de sinalização PI3K-Akt podem ser os mecanismos primários envolvidos no tratamento da ICC pelo AS-IV. O docking molecular mostrou que o AS-IV tem uma afinidade de ligação relativamente alta pelos principais alvos. A experimentação in vivo mostrou que o AS-IV melhora a disfunção cardíaca causada pela ICC, reduz os níveis de biomarcadores, alivia a hipertrofia cardíaca, atenua as alterações patológicas do miocárdio, inibe a apoptose do miocárdio e regula positivamente os níveis de expressão das proteínas P-PI3K e P-AKT.
Conclusão: Este estudo demonstra que o AS-IV retarda a progressão da ICC, o que pode ser alcançado pela inibição da apoptose miocárdica por meio da ativação da via de sinalização PI3K-Akt. Esses achados lançaram as bases para a pesquisa e aplicação do AS-IV no tratamento da ICC.
Introduction and objectives: Astragaloside IV (AS-IV) is an active compound that has demonstrated significant therapeutic potential for chronic heart failure (CHF), but its mechanism remains unclear. This study aimed to explore the regulatory mechanisms of AS-IV in the treatment of CHF.
Methods: The therapeutic targets and signaling pathways of AS-IV on CHF were predicted using network pharmacology. Molecular docking techniques were then used to validate these predicted results. Additionally, in vivo experiments were carried out for further validation, including echocardiographic studies, ELISA analysis, HWI measurements, HE staining, Hoechst staining, and western blotting analysis.
Results: Network pharmacology analysis showed that cell apoptosis and the PI3K-Akt signaling pathway may be the primary mechanisms for AS-IV in the treatment of CHF. Molecular docking has shown that AS-IV has a relatively high binding affinity to core targets. In vivo experiments have shown that AS-IV improves cardiac dysfunction caused by CHF, reduces biomarker levels, alleviates cardiac hypertrophy, attenuates myocardial pathological changes, inhibits myocardial apoptosis, and up-regulates the expression levels of P-PI3K and P-AKT proteins.
Conclusion: This study demonstrates that AS-IV delays the progression of CHF, which may be achieved by inhibiting myocardial apoptosis via activating the PI3K-AKT signaling pathway. These findings have laid the foundation for research and application of AS-IV in CHF treatment.


